AI不再是“笨助理”,而是你的“專屬軍師”:GPT-5.1上線,真正聽得懂人話的時代來了!
是不是也跟我一樣,有時候對著那個聰明得不得了的AI,心裡卻憋著一句話:「你怎麼就這麼笨呢?」你讓它幫你寫封專業郵件,它給你整得像個客服;你讓它跟你聊聊心事,它回你的話比白開水還沒味道。它很強大,但它不「懂」你。它就像一個武功蓋世的絕頂高手,卻沒有情商,你跟他說東,他給你打西。 我們這代人,躬逢一個偉大的技術時代,但同時也承受著技術初期的那份粗糙和彆扭。我們一邊享受著AI帶來的效率,一邊又在忍受它那股揮之不去的「機器味兒」。 但如果我告訴你,這個局面,可能就要被徹底改寫了呢?就在最近,GPT-5.1正式上線。這事兒很大,但大多數人只看到了功能更新,而我看到的是一場關於人機關係的底層革命。這一次,AI的進化方向,不是變得更「強」,而是變得更「暖」、更「懂你」。
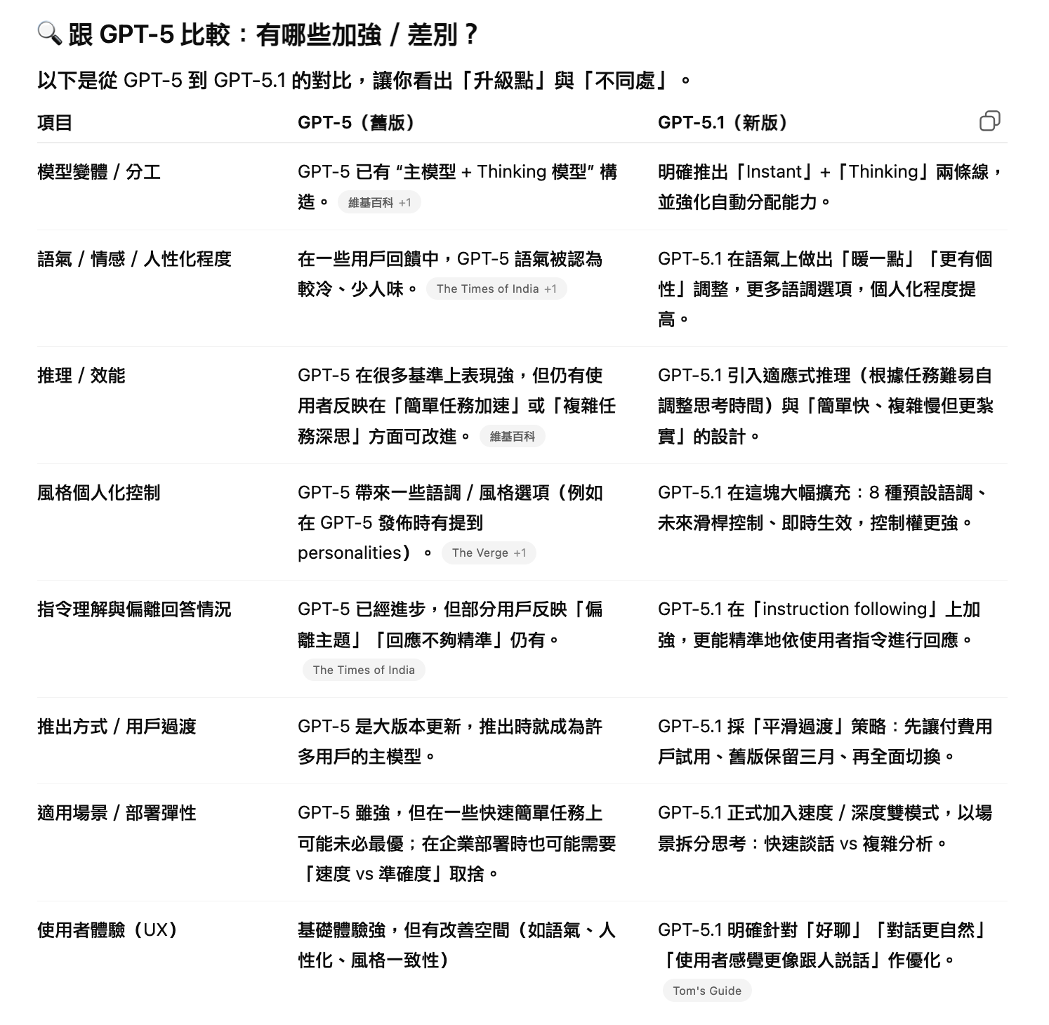
它學會了“看人下菜碟”,快慢自如、風格任選。
過去我們用AI,就像在跟一個只有一種溝通模式的人打交道,不管你是誰,不管你想幹嘛,他都用同一套話術。但GPT-5.1不一樣了,它給自己裝上了兩個「大腦」:一個叫 Instant(即時型),一個叫 Thinking(思考型)。
這叫什麼?這叫場景化。你跟他閒聊、問個簡單事實,它就用「即時型」大腦,秒回你,而且對話特別溫暖自然,像個老朋友。但當你拋給它一個複雜的商業分析或一段程式碼除錯,它會自動切換到「思考型」大腦,甚至會主動延長思考時間,進行深度推理。它不再是那個急著交卷的毛頭小子,而是一個懂得「讓我想想」的成熟專家。
更有意思的是,它還推出了八種預設人格。你可以讓它變成一個嚴謹的教授(Professional),也可以讓它變成一個說話直來直往的夥伴(Candid),甚至可以是一個有點憤世嫉俗的「噴子」(Cynical)。你還能自訂它的說話風格、用不用表情符號。
你看,這意味著什麼?意味著AI正在從一個標準化的工業品,變成一個可以高度個人化的「專屬服務」。它不再是你去適應它,而是它開始努力地來適應你。這一步,是從工具到助理的關鍵一躍。

它不再是“搶答機器”,而是懂得了“深思熟慮”。
我們以前跟AI互動,最頭疼的就是它「答非所問」或者「只聽一半」。你給它一個三步指令,它可能只完成第一步就把結果給你了。這是因為過去的AI,目標是「快速回應」,而不是「完整理解」。
GPT-5.1這次有個巨大的升級,叫「自適應推理時間」和「更強指令遵循能力」。翻譯成大白話就是,它知道什麼時候該快,什麼時候該慢。
這就像你跟一個靠譜的同事合作。你交代一件簡單的事,他立刻就去辦了。你交代一件複雜的專案,他會先拿出筆記本,把你說的要點一條條記下來,甚至會反問你幾個問題確認細節,然後再開始工作。這個「停頓」和「確認」的過程,就是建立信任的過程。
GPT-5.1現在就有了這種能力。它能更好地理解你的多步指令,減少那些讓人哭笑不得的誤解。這意味著,你可以更放心地把複雜、環環相扣的任務交給它。它正在從一個只能「點對點」完成單一任務的工具,進化成一個能理解「流程」、能管理「專案」的智慧體。

它開始提供“情緒價值”,這才是最可怕的進化。
如果說前面兩點還是效率層面的提升,那這第三點,就觸及到AI的靈魂了。這次更新,官方特別強調了「情感價值提升」,回答更具親切感和同理心。
這事兒非同小可。我們人類社會,很多時候的協作和決策,底層靠的不是邏輯,而是情感。一個人能不能讓你信任,一家公司你願不願意追隨,很大程度上取決於它能不能給你提供「情緒價值」。
當AI不僅能幫你解決問題,還能用溫暖的方式給你鼓勵,在你焦慮時給你安慰,在你迷茫時給你陪伴,它扮演的角色就徹底變了。它不再是冷冰冰的程式碼,而是一個有溫度、有情感連結的「存在」。甚至,這次更新還導入了心理健康和情感依賴的評估指標,這說明開發者已經意識到,AI即將成為人類情感世界的一個重要參與者。
這才是未來最值得我們關注的趨勢。技術的終點,從來都不是技術本身,而是無限地趨近於「人」。一個更懂你、更像人的AI,將會滲透到我們工作、學習、甚至情感生活的方方面面。
說到這,你可能會覺得有點興奮,又有點焦慮。
興奮的是,我們手裡即將擁有一個前所未有的強大工具,一個真正意義上的個人化「專屬軍師」。焦慮的是,當AI都開始進化「情商」了,我們自己該如何自處?當別人都在用這個軍師日進千里,我們又該如何跟上時代的步伐?
這不是一個看幾篇文章就能想明白的問題。它需要我們持續地學習、持續地實踐,更重要的,是持續地和一群同道中人交流。一個人可以走得很快,但一群人才能走得更遠。在這個充滿變數的AI時代,找到你的「學習共同體」,比任何單一的知識都重要。

在ChatGPT使用GPT-5.1時,
「Instant」與「Thinking」模式的切換方式如下:
模式切換說明
- 預設為Auto模式:目前官方設計是用戶通常無需手動切換,系統會根據你的問題難度與互動偏好,自動判斷使用Instant(快速回應)或Thinking(深度推理)模式。例如,簡單對話和查詢用Instant,遇到需要深入解釋或多步推理時則自動切換到Thinking模式。
- ChatGPT介面手動選擇:若你想手動指定,部分用戶可在「模型選擇器」中直接選擇GPT-5.1 Instant或GPT-5.1 Thinking。這個選項會顯示在ChatGPT主界面模型欄位,或App上的模型切換功能區。
- 提升控制細緻度:在GPT-5.1 Thinking模式下,對於進階用戶(Plus、Business、Pro),訊息輸入區會出現「思考時間」選單,可自訂如「標準」、「進階」等不同深度,對專業工作者特別有用。
操作步驟
- 進入ChatGPT主畫面,找到模型選擇區(通常在畫面頂部或側邊)。
- 點擊模型下拉選單,選擇「GPT-5.1 Instant」或「GPT-5.1 Thinking」,或選擇「Auto」讓系統自動判斷。
- 若選擇Thinking模式,根據需要可滑動或點選「思考時間」來調整推理深度。
目前這些選項主要向付費用戶(Plus、Business、Pro)先行開放,免費用戶可用Auto模式,由系統自動分配分配。
說了這麼多,在這兒,我真誠地向你推薦一個地方——「蒲公英AI知識社群」。
這不是一個只會丟給你一堆資訊的群組。在這裡,有一群像你我一樣,對AI充滿好奇、積極擁抱變化的先行者。我們每天都在討論最新的AI工具怎麼用、最新的行業趨勢怎麼看、以及,我們普通人如何利用AI這股浪潮,為自己的人生賦能。




你一個人琢磨不透的問題,在這裡可能有人已經踩過了坑;你一個人看不到的機會,在這裡可能有人正在實踐。別再單打獨鬥了,時代的列車正在呼嘯而來,找到你的車廂和同伴至關重要。
「蒲公英AI知識社群」!請點選以下連結加入社群!
入群密碼:9632
讓我們一起,抓住這個時代最好的機會。








